CopyRight © 2026 CZSZXYY.com All Right Reserved.
通信地址┃河北省沧州市新华西路16号
冀ICP备15027098号
冀公网安备 13090302000146号

一、什么样的胖才是真的超重肥胖?

超重和肥胖受多种因素的影响。其中包括了遗传、饮食、身体活动水平、生活习惯以及社会环境的改变等。体质指数(BMI)是衡量人体胖瘦程度的标准。BMI=体重(kg)/身高(m)²儿童超重与肥胖评价标准较为复杂,建议详询专业营养师。

二、健康减肥该怎么吃?

国家卫健委发布《儿童青少年肥胖食养指南(2024年版)》,手把手教你科学减肥!
1、小份多样,保持合理膳食结构
肥胖儿童青少年应控制膳食总能量摄入,做到吃饭八分饱。
控制精白米面的摄入,增加血糖生成指数较低的全谷物和杂豆摄入。
保障足量的新鲜蔬果摄入,但要减少高油、高盐和高糖及能量密度较高的食物的摄入,如油炸食品、甜点、含糖饮料、糖果等。(高能量食物通常是指提供400kcal/100g以上能量的食物)
优先选择脂肪含量低的食材,如瘦肉、去皮鸡胸肉、鱼虾等;优先选择低脂或脱脂奶类。
2、辨证施食,因人因时因地制宜
对肥胖儿童青少年进行中医辨证,开展系统的膳食管理和生活方式干预,要结合儿童青少年体质和身体状况,从食材选择到食物应用进行整体膳食管理,优化传统膳食结构。
3、良好饮食行为,促进长期健康
一日三餐应定时定量,用餐时长适宜,强调吃好早餐,早餐、午餐、晚餐提供的能量应分别占全天总量的25%~30%、35%~40%、30%~35%。
肥胖儿童青少年进餐时建议先吃蔬菜,然后吃鱼禽肉蛋及豆类,最后吃谷薯类。

三、每天具体吃多少?



四、除了饮食,减肥还有以下小窍门:

1、睡眠:培养良好睡眠习惯,确保充足高质量睡眠。确保早睡,避免睡前使用电子产品。建议6~12岁儿童每日睡眠时间9~12小时;13~17岁青少年每日保持8~10小时睡眠。维持规律的睡眠——觉醒作息时间。必要时采取心理支持与放松训练。
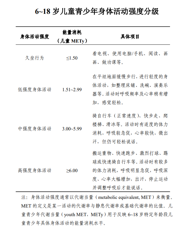
2、运动:肥胖儿童青少年的运动应遵循循序渐进的原则,在运动处方师等专业人员的安全评估和指导下,结合自身运动能力制订运动方案.1岁以内鼓励自由活动,1~5岁儿童每日至少进行180分钟的多样化身体活动,以户外为主。超重肥胖儿童应根据个体情况增加运动量。3~5岁儿童确保每日至少进行60分钟中等以上强度身体活动(包括30分钟指导下的运动)。6~17岁儿童建议校内和校外每日至少累计达到60分钟中等至较高强度的运动。

3、少坐:鼓励活动,减少久坐。2岁以下避免电子产品,2~5岁每日使用电子产品时间少于1小时,6~17岁每日使用电子产品时间限制在2小时内。

五、较为理想的减重目标

6个月内减少当前体重的5%~10%,合理的减重速度为每月减2~4公斤。
冀公网安备 13090302000146号